Модернизация УНЧ трансивера Xiegu G90
Модернизация УНЧ трансивера Xiegu G90 по схеме Владимира (RN3GP) в исполнении Владислава (RX3ALL)
Попробовал несколько УНЧ, сначала применил 2003 на платке, все хорошо, но обвеса много. Остановился на LA4425, на внешний динамик теперь обалденный звук. Родной динамик оставляет желать лучшего конечно.
Расположил микросхему на крышке, рядом с динамиком. На плате я поднял 3 ногу 386 и через SMD конденсатор подключил ко входу 4425.
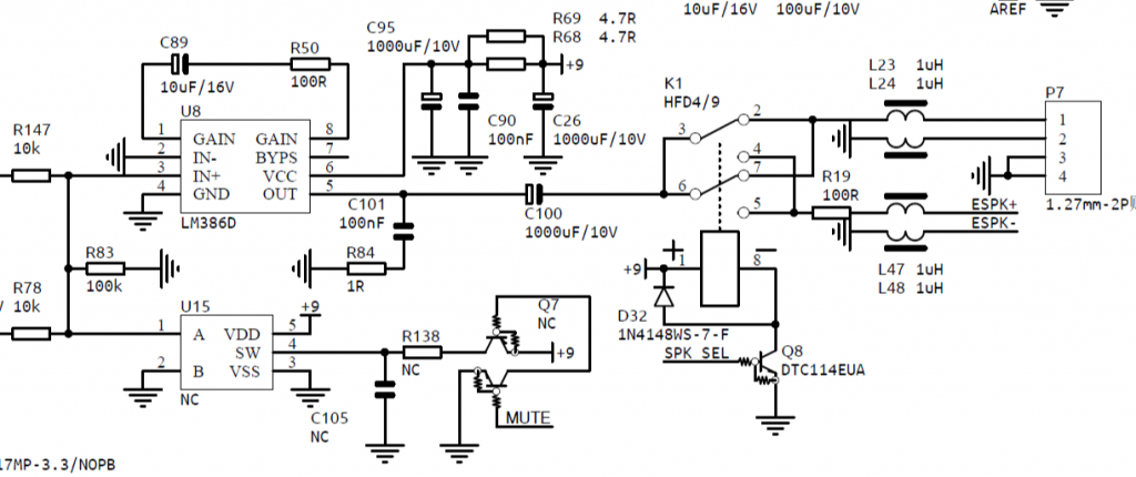
Изучив схему подключения 386-й в трансивере и подключение 4425 в даташите, становится понятно, что переделок по подключению не требуется никаких, кроме установки переходного конденсатора 2,2 мкФ: всё необходимое для подключения уже есть в схеме G90.

Итого, для апгрейда нам понадобятся микросхема LA4425 и электролитический конденсатор 2,2мкФ.
Сначала, решил также как и Владимир, расположить микросхему на верхней крышке, возле динамика. Однако, делать отверстие в крышке не хотелось.
Попробовал расположить микросхему под винтами крепления динамика. В этом случае, из-за того, что очень мало места по высоте, гайка упирается либо в процессор, либо в SMD элементы.
Поэтому, решил расположить микросхему под винтом крепления верхней платы, в непосредственной близости от места расположения LM386.
Из-за того, что винты крепления платы расположены слишком близко к корпусу, получить соосность отверстий микросхемы и стойки не представляется возможным. Пришлось немного подточить наждачкой корпус микросхемы в месте её примыкания к корпусу трансивера.
Удалив 386-ю, на контактной площадке в вертикальном положении припаял переходной SMD конденсатор. Конденсатор иного типоразмера, можно расположить непосредственно на контакте микросхемы.
Вход и выход сигнала выполнены из проводников взятых из старой гарнитуры Apple, которые припаяны к соответствующим контактным площадкам демонтированной LM386.
При данном подключении сохраняется функция переключения звука между внешним динамиком и наушниками.

Питание LA4425 взял из этой точки:
В этом случае, питание на микросхему подаётся после включения трансивера.
В процессе работы на уровне громкости близкой к максимальному, микросхема становится чуть тёплой. Данное расположение микросхемы обеспечивает вполне достаточный отвод тепла через плату, крепёжный элемент, вертикальную стойку крепящуюся к нижней части корпуса и боковым примыканием микросхемы к корпусу трансивера.
Без творческих изысканий, при наличии необходимых компонентов, данная модернизация занимает пол-часа времени с двумя перекурами.
Можно констатировать, что звучание трансивера улучшилось кардинально. Практически исчезло противное шипение присущее LM386. Звук стал более благородным, даже на не очень высокого качества штатный динамик. На хорошей акустике звучание трансивера стало очень приятным. Верхние частоты немного срезаны, низкие более выражены. Дополнительной корректировки АЧХ на мой взгляд, не требуется.
